キヤ改造

改造前の2エンジン 第2エンド側運転室を大破して休車中のキヤ。修理のためエンジンを下ろしていましたが仮復旧して撮影してみました。発電用にDMH-17HGを二基、床下に乗らない放熱器(ラジエター)を荷台に、電気制御機器は運転室後ろの機器室。子供のころに、流体変速機(トルコン)の加速の感じが好きになれずになんとしても電気式と思っての製作でした。放熱器を荷台に載せざるを得なかったので、写真のように12ftコンテナ1個しか載りません。落ち着いて眺めてみると、燃料タンクはどこなんだろうか、と思います。(2016.12.02)
ハイブリッド改造案 修理にあたってハイブリッド化の案。旧来の電気式は加速時の最大出力がエンジンに要求されるわけですが、ハイブリッドの場合バッテリーを充電するための平均電力が足りれば良いので1エンジンでも走行性能は足りるように思います。そうすると放熱器を床下に配置でき、12ftコンテナが2個載り好都合。通常のハイブリッドと同じように回生ブレーキも使えますのでエンジン出力への要求も楽になります。省エネと静音化のため充電しないときはエンジンを停止して、再起動を繰り返すのが一般的なようですが、遊休品使いまわしのDHM-17HGは予熱燃焼で直噴でないので簡単に再起動できません。国鉄時代に夜中もカラカラとアイドリングしていたほどですものね。なので、この改造車は充電していないときもアイドリングでカラカラ音です。大破運転室の方は、廃車103系の運転室を流用と思っていますが、前面貫通が良いので1000番台の予定です。コンテナだけじゃなくて、機関車代用とか、クモハ代用とか、何でも屋のキヤですから前面貫通でしょ(笑)。(2016.12.02)
運転室製作中 模型再開の手始めとしてコンテナを作ったら、気が乗ってきて大破運転室交換用の運転室の製作となりました。廃車運転室の流用という設定で、前面貫通の103系1000番台。菓子箱の敷紙(t=0.45mm)を使って、アロンアルファで接着。先日購入した彫刻刀POWER GRIPの丸1.5mmで窓のRを、良い具合だがもう少しRが大きいのも欲しいかな。2灯のヘッドライトがペーパーだとやや難しい感じ。この写真の後、円筒形のカバー部分を全部くりぬいてしまってはめ込むようにしたが、ライトの周辺の肉厚が少なくて難しくなってしまった。写真のままライト部分のみ穴を開けて、長丸のカバーの縁取りだけを貼り付ける方が良かったように思う。そして次は、マッチの燃えさしや、手持ち花火の残りの赤い竹ひごなどを活用して組み立て。(2017.8.30)
仮組み立て 運転室がだいたいできたので仮組み立てしてみました。少しおでこが広い感じがします、ライトが少し小さいのかも、クモヤ143とか高運転台のライトの感じで作ってしまったのかもしれないですね。荷台部分の側梁を補強した感じにしてみました。床下のエンジンの点検などで、コキのように幅広く下げられないので、タンク車などを参考に。床下器具も発生品でDMH-17HGのイメージで、ラジエターは床下なので、走行用のDMH-17Hのトルクコンバーターを発電機に変えたという方が近いかもしれないです。エンジンからベルト駆動の空気圧縮機をそのまま使っているので、ハイブリッド車で電池で走行しますが、エンジンを止めると空気が下がり運転できなくなります。コンバーターインバーターとリチウム電池は第1運転室の機器室内という設定です。今度は燃料タンクも忘れずにつけました。(2017.9.6)
コンテナ載せてサイドから コンテナ載せてサイドから撮ってみました。発電エンジンは連続定格出力180psなので132kWです、これは充電する時の発電容量なので、列車引き出し時や短い上り坂など短時間なら電池からこの数倍放電できるはず。力行し続けると電池の電圧が下がってしまいますが。HB-E300「リゾートビューふるさと」に乗ったときは発電エンジンが止まっている期間が長かったように思う。HB-E300は95kWモーター2台で260ps相当ですね。蒸機と比較すると、たとえばC56は505psです。こっちは平坦ローカル線なのでそんな性能は必要ないのですが、C56の半分だ。具体的にどの程度牽引できるかですが、城端線(最大勾配15‰、最少半径200m、最高速度65km/h)の牽引定数がありました、C58は換算25.0、DE10は換算30.0です、DE10は1250psなので本機キヤの260psだと換算6.2ですね。コキやタキを1両しか牽けないですね。もっとも軸重制限があるので重いタンク車満タンでは入線できないですけど。ちょっと寂しいのでモーター4台にして520psにしましょう、牽引定数は換算12.5にできてコキやタキを2〜3両くらいで、現実的になるかな。小海線は25‰があるので、C56は換算9.0、DD16は換算10.0ですね。4モーター分の電力を供給するリチウム電池容量ですが、勾配区間が短ければ、例えば5分間フルノッチとすると、(380kW−132kW)×1/12=21kWh。HB-E300は15kWhなので3割増し程度。このキヤは発電エンジン出力が少ないのでフル充電するのに10分くらいかかるから片勾配が続くとダメですね、登り坂の手前で充電待ちしないと、蒸機の蒸気上げみたい(笑)。烏山線のEV-E301の電池容量は2両で190kWhです。この電池ユニットを使うとすると、21kWhだと860Wのユニット(23x39x14cm)を25個で、大きさはざっと70x120x50cmくらい、機器室に入れられそうですね。あと機器室にはパワーコンディショナーのような物も必要です。キハ82などのサービス用電源の発電と異なって、必要充電量に応じてエンジン回転数を落とします、発電機の出力を整流した電圧が変化するので、太陽光発電と同じようにパワーコンディショナーで充電します。ところで長い下り坂で回生ブレーキで充電して、リチウム電池がフル充電になったら、ブレーキは基礎ブレーキだけになるのかな。(2017.9.8)
コンテナ載せてサイドから 床下器具まわり、目立つ配管を付けてみました、機関予熱器のところと空気タンクのところ、材料は事務用のクリップ。そしてよく見えないところだけど発電機らしきものも紙で。前面がスカスカなのでジャンパー栓を、紙と爪楊枝と不要な細電線で。そして100円ショップの工作用塗料でダークグレーに筆塗り。放熱器だけは銀色のまま残して。床上も、コンテナ締結装置っぽいのを追加してみました。上回りの塗装は、屋根をザラザラっぽくしたいのと、前面帯の色を考え中なので、まだしていません。事業用車のように青に黄色の前面帯と思ってたのですが、機関車代用もありそうなのでクリーム色が良いかなとか、ハイブリッド車なので朱色っぽい方が良いかなとか、しばらく楽しめそうです。屋根もちょっと厚いので、紙やすりで作り直したほうが良いかなとか思うのですが、先ずは今のまま紙やすりで荒らしてみようかなというところです。片付け物していたら、今度は高架から落下して前面大破しているF型機が出てきました(笑)。 (2017.9.24)
第一運転台も手を入れてみました 屋根をザラザラは、紙やすりで屋根の厚さを減らしつつ、表面も荒らして、ダークグレーに塗ってみました。省エネ塗装というより、荒れの方向が揃ってしまって木製の感じになってしまいましたが、ほぼ完成。もう一方の第一運転台はそのままと考えていましたが、塗装の前に少し修理と思い、妻を手直しし、ヘッダーやジャンパ栓も追加して、折れた窓枠も補強。屋根上の排気口もそれなりにして、放熱ファンにキハ82流用品を載せていましたが、機器室の中がリチウム電池と制御機器だけになったので外しても良いかなと思う、空気圧縮機や発電機も床下なので。仮で運転室と同じグロベン並べてみました。国鉄っぽくて良い感じ。 (2017.10.29)
機器室にモニター窓 そこで気付いた、機器室の明かり取りがない、今まで現場ではやり難(にく)かったのではないかな。運転室との仕切りに明り取り窓は可能かな、機器室の騒音は少なそうなので。電気機関車のようにモニター窓はどうだろうかと思い、EF60みたいの仮付けしてみた。明り取り窓と、通風も可能。さらにモニター屋根の上面に太陽光パネルを載せて、充電の実験もできそうだ。この面積だだと1.5kWくらいなので、微々たるものだけど。あまり格好良くないみたいですね、パンタグラフが無いからかな、それに屋根のRが違うとか歩み板が無いとか。DF50みたいな感じのモニター屋根の採光窓の方が良いかもしれないですね。(2017.10.29)
紙で丸パイプ作り 屋根の排気口は、良い資料が無かったのですが、小学生時代に毎日見ていた科学教材社刊「鉄道模型の製作」に、キハ82の屋根上の排気口の写っている写真がありました。排気管先端部は鮮明ではないのですが、模型の部品では丸パイプをX状に対角線で保持している感じです。丸パイプにも、四角い排気口にも、雨水が入りそうですが、どう処理しているのでしょう、疑問は残りますが、この丸パイプを表現することに。新型のディーゼルカーでは妻面外に太いパイプが立っています、自動車のような感じです。作ろうと思うパイプは、製作例を参考にすると、1.3Φくらいのようです。真鍮製のパイプと思うのですが、ほんの少しなので、買うのはやめて、紙で作る方針。靴下か何かの値札を付けていたビニールのバンドの抜け止め部分がちょうど良い太さなので、これを芯にして適当な紙を巻きつけて、アロンアルファで継ぎ目を貼り付けて、カットすれば、中空のパイプが完成。これを排気口の中に接着します。(2017.11.2)
第一運転室屋根上 モニター屋根をDD50一次型の改造後の感じにしてみました。電機の屋根を調べたり、DF50やDD50の本を眺めたり、この本はけっこう高価でしたが役に立ちました(笑)。電機のモニター屋根は、端部にパンタグラフが無いと収まりが悪いようです。太陽光パネル搭載案は面積が少ないのであきらめて、取り外し屋根にして機器の出し入れを吊下げできるように。ペーパーで作って、周囲の固定ボルトの頭も裏から打ち出して表現してみましたが、気持ちは伝わるかな。DF50の想い出を書いている方のページに、「夜間にオレンジ色のほの暗い機器室内灯の灯りがモニター屋根の窓から見えて」というのが良い雰囲気なので室内灯っぽくLEDを入れようと思います。歩み版(ランボード)も紙で作って屋根に貼り付け、グレーに塗ってみました。機関車としても使えるように、操車係がつかまる手摺りも付けてしまいましたが、尾灯の位置を考えていませんでした、どうしましょ。(2017.11.6)
クリーム色下塗りした前面 前面警戒色のクリームを塗ったら、東西線乗り入れ用の103系みたいな感じになったので、記念写真。第二運転室にも操車係がつかまる手摺りを付けました。(2017.11.9)
前照灯用のLED 前照灯など用に使えそうなLEDを、100円ショップにあった5LEDミニライトから使えないかと思っていたので、そろそろ着手。表示用のLEDは電子工作でストック多いのですが、照明用の高輝度LEDはストックが無くて、買うと140円とかでそれなりの値段です。5LEDミニライトは高輝度LEDが5個、電池も入って、100円なのでこれを使わない手は無い(笑)。第二運転台の前照灯は103系1000番台の横長の2灯ので、2LEDにするには小さく、1LEDだと小さい感じです。そこで、これまたワイシャツを止めていたプラスティックのピンが透明で良い太さなので、切ってLEDの左右に接着し、後で削って前照灯ケースに入れるようにしました。写真、左上はLEDを3個外した残りのミニライトの基板、簡単に外せます、スプリングなども付いていてお得です。(2017.11.9)
室内灯回路 昔は、米粒球とか、テールライト用に先を細くした色付き球とかを使って、セレン整流器で進行方向の前照灯を点けるようにしていたものでしたが、最近の人にはチンプンカンプンかも。LED照明なので、逆電圧に注意すれば良いかと思っていたが、初めてなので調べてみると、M車だと離線時のモーター逆起電力で反対側のライトが点いてしまう問題などあるようだ。パルス駆動のPWMパワーパックで常時点灯というのもあるようだ。LEDは小電流でも点くので、直流のパワーパックでも停車後もしばらく点けておけそうに思っていたので、回路を検討してみました。先ずは方向の別の無い簡単そうな室内灯から、ダイオードブリッジとコンデンサで整流して、定電流源でLEDドライブ。コンデンサ大きくしておけば、電源がなくなった後でもしばらく点いている。実験してみると470μで数秒くらい。(2017.11.1x)
前照灯回路 前照灯用にLEDにトランジスタスイッチを追加。レールがマイナスになるとトランジスタがオンしてLEDに電流が流れます。モーター逆起電力で誤点灯しないようにローパスフィルタを入れて短時間の電圧変化を減衰させています。マイナス電圧がなくなるとスイッチがオフしますので、停車後もしばらく点けておくにはこのローパスを工夫すれば可能ですが、動作が分かり難(にく)くなるので、ここでは省略しています。(2017.11.1x)
前照灯回路(基準電圧スイッチ) 前照灯用の別案。レールがプラスになると、定電流源の基準電圧発生用のダイオードに電流が流れ点灯します。電流が流れないと基準電圧が2VBE≒1.2Vに上がらないので、定電流源の電流値が少なくLEDが点灯しません。ローパスフィルタは先の案と同じです。LEDが複数ある場合、例えば、室内灯と前照灯と尾灯の様に、別々に点滅させたい場合には、先の案とこの別案で違いがでます。この別案だと基準電圧を下げてしまうので、それぞれ基準電圧発生のダイオードなどが必要になります。利点は、同じくLEDが複数ある場合にLEDのアノードが共通に配線できることです。また、先の案ではトランジスタスイッチでLEDに電流を流さないと、定電流源のトランジスタはコレクタ電流が流れませんのでトランジスタ動作をしなくなり、基準電圧からのベース電流が流れてしまい基準電圧を下げてしまうので、基準電圧を共通で使用する場合にはベース抵抗が必要で、この抵抗値の設定には条件があり、少し面倒くさいです。(2017.11.20)
仮組み立て撮影 ボディーの塗装は、クレオスの水性ホビーカラーで、クリーム色はクリームイエローに赤と白を混ぜて、青はインディブルーに100円ショップのグレーを少し混ぜて、一度目はつや消しフラットベースを入れすぎて炭みたいなザラザラな表面の感じになってしまったので二度目はフラットベースを減らして、そんなんで厚塗りになってしまいました。つや消し過ぎは、子供のころにもラッカーに歯磨き粉を入れすぎてざらざらになってしまったのを、塗った後で思い出しましたが、もう遅い。塗装がひと通りできたので、塗装の修正の前に、モーターを入れて仮組み立てしてみました。モーターは一旦101系のモハで使っていたので、それを戻して組み立て。ライト点灯用のコンデンサを入れる空き空間の確認も兼ねて。ケーディーカプラーがインサイドギヤーのフレームに干渉しそうです。塗装が未完成で汚いですが、年賀状用に記念撮影(笑)しました。背景は近所のマンションの広告チラシです。(2017.11.19)
前照灯回路(電気二重層) 電解コンデンサの大きさを調べようとネットで見ていたら、電気二重層コンデンサ(スーパーキャパシター)も簡単に入手できるようだ。これだと容量が1Fとか、非常に大きく、数分オーダーで点灯できます。電気二重層コンデンサは耐圧が低く、5.5Vくらいなので充電時に定電圧にする必要があります。もともと12Vで充電したコンデンサでLEDを点灯した場合、定電流源で9Vくらい電圧ドロップさせるので、2/3くらいの電荷が熱になって有効に使えないので、5Vくらいで充電した方が良いかなとか、回路が複雑になるのも嫌だなとか、迷っていたのですが、点灯時間がとても長くできるなら迷うことなく5Vで充電です。定電圧回路は一般的なシリーズレギュレータだとドロップ電圧があり、回路も基準電圧が必要だったりするので、シャントレギュレータにしてみました。精度はあまり気にしなくて良いので、ベース電圧を基準電圧に使うとこんなに簡単です。電気二重層コンデンサは18.5Φなどで16番なら入りそうですがNゲージだと難しそうです、0.22F/3.3Vなら6.8Φで、入るかもしれません、その場合はシャントレギュレータのベース電圧の分圧比を44:6から24:6に変えれば良いです。ま、どっちにしても机上の回路なので実働確認はこれからです。(2017.11.27)
前照灯回路(電気二重層) 電気二重層コンデンサの容量が大きいので充電に時間が掛かってしまうのと、抵抗やトランジスタの熱容量が大きくなってしまうので、考え直しました。1Fのコンデンサを5Vに充電するということは電荷量5Qなので、例えば1Aで5秒必要ということでした。シリーズレギュレータにすることと、電気が掛かっている間は整流した電源をそのまま使用し、レギュレータの電流を減らし、発車時の立ち上がりを早くして、電気が切れた(停車や離線時)した時だけ、電気二重層コンデンサから供給するようにしました。使用しようとしている電気二重層コンデンサは内部抵抗が10Ωなのと、発車時の電圧の立ち上がりを考慮すると減流抵抗は不要かなと思います。回路が模型としては複雑になってきたのと、電気二重層コンデンサから供給するときに逆阻止ダイオードの順電圧降下0.6V下がってしまうのが、まだまだ不満なので、たぶん、続くです。(2017.12.1)
ほぼ塗装完 前面警戒帯の巾を千代田線103系1000番台というかクモヤ並みに広げ、手差し修正など、塗装がほぼ完成です。予定では、ライトを組み入れ、サッシガラスを貼って、ステップなど追加しグレー塗装の追加修正。(2018.6.19)
前照灯回路(電気二重層) 半年が経過してしまいましたが、回路の続きです。具体的に組み込もうと見直したら、逆阻止ダイオード無しでも良さそうに思えてきました。ブリッジのダイオードがあるので、パワーパックからの電源が切れた時の電気二重層コンデンサの放電や、トランジスタのVbe逆電圧も問題無さそうです。発車時の点灯の遅れの懸念は、充電中も脈流の山の方では5Vまで上がることと、モーターの逆起電力での誤点灯対策のローパスフィルターでわざわざ遅らしていることもあり、あまり気にならないように思います。どちらも机上での検討ですが、一応完成版ということで回路図を更新。誤点灯対策についてはもう少し改良できるかもしれないです。組み込みに関しては、第二運転台の窓が大きくて室内が丸見えなので、簡単にスペースが取れず、電気二重層コンデンサは床下にスペースを作ってから、後で追加ということで進めようと思います。(2018.6.30)
全体回路図 電気二重層コンデンサを使わないで組み込む全体回路案その1。左側の赤い部分を床下に、右側の緑の部分を第二運転台室内床に載せようと思います。第二運転台への配線は4本、調整するかもしれないローパスフィルタは床下部分です。主コンデンサは場所が足りなければ容量を減らして当面は基本動作確認から。第一運転台側の基準電圧は室内灯用と共用にしました、ヘッドライトとテールライトが両方消灯の時に電圧が下がらないようにベース抵抗を入れてあります。もしも室内灯を消灯する回路に変更する場合には、ヘッドライトとテールライトが点かなくならないよう室内灯側のトランジスタにもベース抵抗を入れる必要があります。ヘッドライトとテールライトは同時には点灯しないという条件で定電流源はひとつを共用にしました。テールライト二個はひとつの定電流源で駆動して簡単にしましたが、輝度差が出るといけないので電流の差が少なくなるようにバランス抵抗を入れました。nF、nRと記した信号は、前進時、後進時にスイッチのPNPトランジスタをオンさせるように電圧を下げる信号です。(2018.7.1)
全体回路図 電気二重層コンデンサを使わないで組み込む全体回路案その2。定電流源の基準電圧を下げる方法の案です。設置場所は同じで、左側の赤い部分を床下に、右側の緑の部分を第二運転台室内床です。テールライト二個をひとつの定電流源で駆動して簡単にし、電流バランス抵抗を入て輝度差を少なくしたのも同じです。定電流源は室内灯、ヘッドライト、テールライトで独立なので、電流値を別々に設定できます。また入換え時など、ヘッドライトとテールライトを同時点灯するように変更する場合も容易です。F、Rと記した信号は、前進時、後進時に基準電圧発生用のダイオードに電流を流すように電圧を上げる信号です。(2018.7.1)
全体回路図 全体回路案その2で、床下に収まる基板に載るか具体的に検討。左の赤い部分がちょっと厳しいのでもう一度回路を見ると、基準電圧のダイオードの下側は0.6Vの電池みたいなものなので共通にできる。この回路で主コンデンサ以外は床下のスペース、35x14mmくらいに入りそう。主コンデンサは当面は第二運転室の天井か床ということにすれば組み込み実験できそうです。(2018.7.3)
定数ですが、定電流源の電流設定抵抗はR=電圧降下0.6V/電流なので、3mAだと200Ωくらい。電流バランス抵抗は、LEDの動作点での内部抵抗値の差くらいが最低値と考えてみました。Vfの差0.3V、If=1.5mAとすれば200Ω。ローパスフィルタは離線時のモーターからの逆起電力の波形は想定し難(にく)いので、見た目で点灯の遅れが気にならない程度を見当に100msecくらいと考え、10kΩx10μF。基準電圧ダイオードに電流を流す抵抗2個が、図示の47kΩでは負荷がちょっと重かったですね、100kΩ以上に変更します。けっこう疲れた基板の切り出しも終わったので(笑)、手持ち部品を探してみましょう。(2018.7.7)
基板と主コンデンサ 回路図の赤い部分の床下配置の基板(左)と、緑色の部分の第二運転室の床置きの基板と、第二運転室天井に入れた主コンデンサ(黒いのがコンデンサ)。床下はボルスターや取り付けナットとの絶縁で隙間が必要で、車両限界はみ出さないように組み立てられるでしょうか、お楽しみです。第二運転室はペーパールーフにしたので、470μFを2個パラで入れましたが、窓の上に収まりそうです。16番ならではか。基準電圧ダイオードに電流を流す抵抗は、手持ちの関係で、床下の基板は91kΩ、床置きの基板は220kΩにしてあります。(2018.8.11)
基板アートワーク 回路図の赤い部分の床下配置の基板(左)を仮付けしてみた、意外にレール面まで余裕がある。レール面からの床下の高さを測ってみたら14mmくらいで、電車は一般的には12mmらしいので床が高い。台車側のボルスターが高いようで簡単には下げられない、小学生の時に買ったメーカー不明の台車だ、まあ機関車みたいなものだから床が高くてもとりあえず良いことにしておこう。でも連結器高さを後で確認しないと。配線しようと思ったら基板側の接続ランドが怪しい、二ヶ月くらいしか経っていないのにこれだ。ということで基板アートワークにメモ追加して備忘録。線の色は、+赤、GND黒、前進青、後進黄、ヘッド緑、テール緑に赤、室内灯も緑に赤。車両が中学生の頃の作なので、念のため右側プラスで前進を確認しようとしたら、モーターがちゃんと動かない。そりゃまあ何十年も動かしてないからね、オイルレスメタルとか無い時代のだから掃除して注油かな。新しくカンモーターを手に入れて置き換える方が良いかな。他にも取付けるビスの長さが足りないので探さないと。回路図緑色の第二運転室の床置きの基板は、組込み完了。(2018.10.17)
缶モーターにしました せっかくなのでカンモーターを入手して取付け、動きは良い感じ、さらに小型でこれは良い。徒台車側の集電は少しでも良くしようと、ボルスターではなく軸受けと一体の台車枠からにしてみました。ライト系の備忘録、車両側のコードの色、+赤、ヘッド黒、テール青、室内灯緑。(2018.11.15)
試運転 試運転するならレイアウトを少し作ってからと思ったのだが。町会の衛生部長、ミョウバン結晶作り、パソコン改造で沼り、微生物燃料電池の実験、検査入院、歯の治療一年間などでレイアウトがなかなか進まなかった。ここに来て入線試験できるまでになり、長い道のりでしたが(笑)、記念すべき試運転。久しぶりなので集電状態が悪く、タイヤをアルコールで拭いてから、メラミンフォームでこすって、かなり良い感じに。昔ならヤスリで研くとか、カミソリで研くとか、だったけどメラミンフォームならあまり削れなくて安心。試運転の結果、ヘッドライトの点灯具合は想定通り非常に安定(そのうちに動画を上げたい)。室内灯が点かないがこれは配線の不具合かなと思う。しかし予想外の問題発生、停止後に反対側(後部)のヘッドライトが少しの間点灯する。(2023.2.9)
後日、測定してみたら室内灯のドライブトランジスタのコレクタの電圧が低いので、LED が接がっていないか、極性が逆なのではないかと思う。(2023.2.16)
全体回路図 原因を想定。加速時は線路電圧が上がっていくので主コンデンサーを充電するブリッジ整流の下側のダイオードはオンしていて、定電流源に電圧をかけるローパスフィルタのコンデンサの電圧(図中F,R)は想定通り線路電圧になる。例えば前進時はFに電圧が出て、ヘッドライトが点灯。減速時や停止時は、線路電圧が下がるので、主コンデンサの電圧の方が高くなりブリッジ整流のダイオードはオフします。ダイオードがオンしていれば点灯させないRの電圧はほぼゼロですが、ダイオードがオフだと例えば停車時でモーターの電圧がゼロの場合はローパスフィルタのコンデンサ CF の電荷がモータを通って CR を充電して半分の電圧になり、Rの出力が出て、反対側のヘッドライトも点灯するのではないかと思います。CFの電荷は定電流源にも流れて減りますが電流が少ないので下がる前に R の電圧が上がります。ということで簡単にはローパスフィルタのコンデンサの容量を少なくして定電流源に流れる電流で電荷が残らないようにすれば良さそうです。でもそうすると停車後すぐにヘッドライトが消灯してしまうので、少し寂しいかな。もっとも機器室のモニター窓の明かりはしばらく点灯しているので、妥協できるレベルかも。もう少しちゃんとやるには、線路電圧そのもので切り替える方法は減速時に消灯側の切り替えが難しいので、線路電圧のどっちが高いかで切り替えるようにすれば減速時でも誤切替にならないようにできそう。もうひとつ、ローパスフィルタの抵抗にダイオード入れてコンデンサの電荷が出て行かないようにするだけでも良いかもしれない。ローパスでなくピークホールドみたいになっちゃうけどもともとそんな感じの動作なので案外行けるかも。ダイオード足すくらいだったら改修できそう。(2023.2.12)
修理中の第一運転台機器室の天井裏 先々週、前照灯の点灯具合の動画を Youtube にとりあえずアップしてみた。 16番です。室内灯の安定点灯は未完でしたが、前照灯はそれっぽく。次の動画アップ用に、室内灯も点くようにしようと、分解してみたら、どうも LED が壊れているみたいでオープンだ。もともと 100 均の懐中電灯から外した LED で、足を短く切ってはんだ付けしたので傷んだのだろうか。色付きセロハン紙で電球色っぽくしたいと考えていたところなので、LED の付け替えは電球色の新品にした。災い転じてってところか(笑)。(2023.4.15土雨)
抵抗追加 動かしてみると、室内灯と前照灯の消灯のタイミングが同じで、意図した動作ではない。どうも前照灯の電流源のローパスのつもりだった回路がブリッジのダイオードを跨いでいるので放電経路が無くて、ピークホールドになってしまっていたようだ。放電の時定数をあまり長くしたくないし、分圧での電圧低下も少なくしたいし、部品追加の場所もあまり無いし、考えていたらブリッジの下側のダイオードに抵抗を並列に付ければ良さそう。図のように放電経路ができる。走行中はどこかのダイオードがオンしているのでインピーダンスは低く、追加した抵抗の 1.2kΩくらいなら影響無いと思う。抵抗一本なら簡単に改修できそう。ダイオードの Vf の電圧降下も若干へるかも。(2023.4.16日晴)
満点ではないですが動作しましたので、室内灯などの安定点灯は一旦ここで一区切り。通常のダイオードでブリッジだと電圧降下が気になるとか、前照灯の切り替えが難しいとか、改善点もあるのですが、この車両は回路を入れる場所が小さいので次回はもう少し車内の広いもので考えていきたいと思います。その時は、容量の大きい電気二重層コンデンサを主コンデンサにして、低速でも充電できるようにDCDCコンバーターで昇圧れば、より点灯している時間を長くできます。またブリッジでなく倍電圧整流のような回路にして前進用と後退用の別々の主コンデンサにすれば前後の切り替えも簡単にできます。と妄想は膨らむわけで。(2023.6.4日晴)
モーターにコンデンサ 先日部品を探していたら、無極性の程ほどの容量の小型のコンデンサがあることに気がついて、これなら電気的にフライホイールっぽい動作にできるのではないかと思い、試してみた。モーター入力側での安定化なので、回転角度に同期したトルク変動は改善できないが、接触不良などでの短時間の電圧低下によるトルク変動は改善できるように思う。(2023.6.4日晴)
コンデンサ仮設 積層セラミックコンデンサの 47μF/25V を、室内灯用にモーター両端から接続している床下の基板に仮設してみた。写真中央手前の水色の。同時に入手した 22μF/50V もほぼ同じ外径。追加ウエイト無しで走行させてみたら接触不良(一時的な離線)には効果がありそうで、走行速度の変動も少なくなめらかになっているような感じ。ノッチオフ時の惰行の感じは物足りない。コンデンサを並列にして容量を増やしてみたいと思う、置く場所はもちろん荷台(笑)。(2023.6.4日晴)
youtubeに動画上げました。
荷台にコンデンサ増設 コンデンサを並列にして容量を増やしてみた。小型にできるように表面実装の積層セラミックコンデンサー 47μF/50WV を 10 個並列にして 470μ加えて、合計 517μに。チップコンデンサーは小さいので写真では白い配線の間にちょっと見えます。安定感に加え、惰行の距離も少し長くなった。これも動画に上げました。(2023.7.21金晴ときどき曇)
有極性コンデンサでの原理回路図
有極性コンデンサでの原理回路図
惰行の感じが出るようにコンデンサの容量をもっと増やしてみたいと思う。無極性のコンデンサーでは容量に限りがあり、外径も大きいので、有極性のコンデンサーで大容量化してみたいと思う。電気二重層コンデンサー(スーパーキャパシター)なら 1F/5.5WV でもボタン型で 22mmΦでまあ収まりそうな大きさ。N ゲージだと入らないかもしれないが、耐圧の低い 3.3WV なら細いのもあるし、秋葉原の部品屋さんで入手できないかもしれないが表面実装用の小型のもあるようだ。これで容量を 1000 倍くらいにできると皮算用(笑)。有極性のコンデンサーを充電する時はダイオードでプラスの時だけにすれば問題ないが、放電してモーターを駆動する方は逆向き方向に走行した場合に負電圧がコンデンサーに加わらないようにトランジスターでオンオフする。原理図のようにコンデンサーにプラスの電圧がある時だけベース電流を流してオンし、コンデンサーの電圧が 0.6V 以下になったらオフするようにしてみた。これはプラス側だけなので、NPN トランジスタで同じような回路にして加えマイナス側用にするか、または同じ回路をモーターに逆に接続して加えマイナス側用にすれば両方向で効果がだせる。また耐圧の高い電気二重層コンデンサーは無さそうなので、直列にして 12V で使えるようにする。5.5WV を 3 個で 16.5WV、または 3WV を 4 個で 12WV。(2025.6.14土雨)
電気二重層コンデンサー
電気二重層コンデンサー
実験回路図
実験回路図
5.5V の電気二重層コンデンサを 2 個直列で、具体的な回路にしてみた。充電時に定格電圧を超えないようにそれぞれのコンデンサに 5.1V のツェナーダイオード。電流多めに流すとツェナーダイオードの電圧が上がるのでやや低めにしました。電源がツェナー 2 個分とショットキーダイオードの電圧を超えると電流が多くなるので限流で 10Ω入れました。12V 掛かっても 160mA くらいだと思います。このトランジスタはコレクタ電流最大 3A です。小信号用は 100mA なので使えませんね。Hfe がコレクタ電圧 -4V、コレクタ電流 -1A で min70 なので、ベース電流は 15mA くらい必要ですね、ベース抵抗 470Ωにしたので 4.7V で 10mA もう少し流した方が良いかもしれない。モーターの逆起電力でのトランジスタ耐圧オーバーが気になりますがコンデンサーが放電するまでは電流が流れていてほぼ 0V に近くなってトランジスタがオフするはずなのであまり高い電圧は発生しないのではないかと思いますが、モーターの整流子での電流オンオフがあるのでコンデンサ入れておきます。この実験回路は正側だけですが、負側の回路も実装すれば、逆起電力の負電圧は負側の充電回路に流れることになるので問題なくなると思います。また電源が高くなって限流抵抗の電圧降下が多くなるとコンデンサに少し逆電圧が掛かりますが常時ではないということでこれも無極性にしなくても良いかなと。 (2025.6.16月曇)
実験回路図(正負両方向)
実験回路図(正負両方向)
実験回路に負側も追加しました。正側の回路を PNP から NPN トランジスタに変えて同じように動作します。コンデンサが倍電圧整流回路みたいに直列になっているので両端から室内灯などの点灯にも利用できそうな気もします。(2025.7.2水雨のち曇)
実験回路図(同一回路逆使い)
実験回路図(同一回路逆使い)
実験回路の別案、同じ回路をモーターに対して逆向きにしたのも追加しました。NPN トランジスタの負側の回路を逆にして正側で動作させます。(2025.7.3木晴のち曇)
バラックの回路を積載
バラックの回路を積載
バラックで回路を組んで荷台に積載してみました。先ずは片方向だけ、手持ちの都合でマイナス側を作って動作確認しようと思います。 (2025.7.5土小雨のち曇)
充電時の電流経路の説明
充電時の電流経路
片側だけ作って試してみると概ね動作しました。動作確認で充電電流を 10Ωのところで測ってみたらすぐに下がってしまうので回路を眺めていたら、ショットキーバリアダイオードの青の矢印で充電を期待していたところ、コンデンサの電圧が上がりベース電流が流れだすと、赤のトランジスタの経路で充電しているような感じ。トランジスタは本来とは逆のコレクタに正の電圧が掛かっているので、耐圧も HFE も低いのですが動作している様で、飽和電圧が低いので図のようにダイオードではなくてトランジスタ側に電流が流れるようです。このままでも動作はしているのですが、レール電圧が 11V 以上になってツェナーダイオードに電流が流れるようになると 10Ωの電流制限が効かないので大容量の電源を使う時は心配です。充電時はベース電流が流れないようにショットキーバリアダイオードを追加してみました。充電時に電圧が高いコレクタよりベース電圧が0.5V以下にならないのでベース電流は流れないようになります。(2025.7.19土晴)
回路更新(ダイオード追加)
回路更新(ダイオード追加)
更新回路図(正負両方向)
更新回路図(正負両方向)
負側も追加した実験回路にダイオード追加した更新版です。(2025.7.20日晴)
更新回路図(同一回路逆使い)
更新回路図(同一回路逆使い)
同じ回路をモーターに対して逆向きにした実験回路にダイオード追加した更新版です。(2025.7.20日晴)
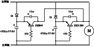
電解コンデンサでの実験回路
電解コンデンサでの実験回路
ほぼ期待の動作で、コンデンサ電圧の変化や、走行状態も惰行している感じで良い。ただ、充電に時間が掛かるのが予想と異なるので、調べてみたら充電中に吸収電流というのが流れてコンデンサの電圧が急には上昇しないということのようだった。エンドレス走行など一定速度で走行する場合には電気二重層コンデンサは容量が多くできて効果的と思うが、入換でちょっと動いて停まってのレイアウトの場合、期待ほど充電できない。そこで容量はここまで増やせないが、通常の電解コンデンサで実験して比較してみたいと思う。4700μFくらいのをパラにしてやってみよう、耐圧が12V以上にできるので回路も簡単になる。電解コンデンサなら容量が選べるのでNでも入れられそうな外径のも手に入ると思う。動画撮影は、してあったのですが、こんなに遅くなった理由は、その後忙しくなったり、さらに新型コロナウイルス感染したりして、日が経ってしまったのでした。(2025.12.8月晴時々曇)

| TOPページ | TOP |